开元棋牌永久网址【363050.com】

开元棋牌

qipaiyx棋牌游戏

您当前所在位置: 主页 > 棋牌游戏 > 开元体育

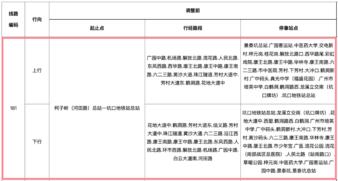
开元棋牌- 开元棋牌APP下载- 官方网站途经花地大道中、西塱等站点!这条公交线路拟停运→ 早安荔湾

发布日期:2025-10-20  浏览次数:

  开元棋牌,开元棋牌APP下载,开元棋牌官方网站/开元棋牌[永久网址:363050.com]专注于线上棋牌游戏开发与运营。开元棋牌提供多种经典和创新的棋牌游戏,包括电子游戏、捕鱼、欧洲杯投注、斗地主、麻将、德州扑克等。开元,开元棋牌,开元体育,开元棋牌入口,开元APP下载,开元棋牌官网入口,开元棋牌官方网站,开元官方网站,开元棋牌APP下载开元棋牌APP下载,以高质量的游戏画面和流畅的操作为用户带来优越的游戏感受。多云,24~29℃,相对湿度50%~70%;21日,阴天,有小雨,19~24℃;22日,小雨转阴天,18~22℃

  其中,涉及荔湾的线路,起止点为柯子岭(河田路)总站—坑口地铁站总站。停运原因为:地铁十一号线开通后,线路需求大幅下降,线路停运后,广园中路、机场路至西华路、芳村大道区域市民可乘坐地铁十一号线出行,康王路、鹤洞路、花地大道等区域市民可乘坐地铁八号、广佛、一号线等线路出行。

  旅游公交3线起止点为:中成路总站—琶洲石基村(黄埔古港)总站。停运原因为:近年来线路需求大幅下降,中成路总站场地计划征收改造,线路停运后,琶洲石基村、新港东路至冼村路、体育中心、火车东站区域的市民可乘坐地铁八号线路换乘地铁三、十八号线路等线路出行;沙太北路、广州大道北至火车东站、体育中心区域市民可乘坐地铁三号线路换乘APM线路为广州大学(桂花岗校区)总站环线,停运原因为:目前线路客流逐年下降,目前平均每班次客流约6人次;现总站位置位于学校门口占道经营,校方提出该位置存在较大安全隐患,且周边无合适场地安置。线路停运后,飞鹅路、政民路区域市民可选择地铁十一号线路为逸景西路(珠江国际纺织城)总站环线,停运原因为:地铁十一号线开通后,线路需求大幅下降,线路停运后,逸景路区域市民可乘坐地铁十一号线路等线路出行。

  为迎接第十五届全国运动会和全国第十二届残疾人运动会暨第九届特殊奥林匹克运动会,让广大市民和来穗游客共享体育盛事带来的喜悦和文旅发展成果,

  游客可在开馆日的9:00-17:00到荔湾博物馆(荔湾区龙津西路逢源北街84号)入口处领取免费券,每人每日限领一张,仅限当天使用,数量有限,先到先得,派完即止。广州7所学校计划放秋假

  近日,广州市教育局在《2025-2026学年广州市义务教育学校校历》中鼓励有条件的区结合实际探索设置中小学春秋假。截至9月30日,广州已有7所学校有计划放秋假,分别是:广州市玉岩中学、广州市黄埔区凤凰湖小学、广州实验中学、广州高新区第一小学、广州市黄埔区开元学校、广外附属科学城实验学校和广大附中花都学校初中部。

  羊城通公司“羊城通岭南生活”微信小程序推出“广州市老年人优待卡线上续期、升级”服务

  遇到以下4种电话号码,千万不要接听,否则即便你不说话,也可能面临财产损失!

  第一是“400”开头的号码,很多企业都是400的电话,但是不具备外呼功能,所以一旦接到,不要犹豫,直接挂断。

  第二是“00”开头的号码,这种是国际长途号码,如果没有海外亲友,基本可以判定是海外诈骗电话。

  第三是“95”开头的8位数号码,虽然银行也是95开头的号码,但银行是5位,一定要注意区分。

  第四是“0169”开头的号码,这种不仅有电话,还有短信,很容易让你欠下网贷。

  近日,多家银行发布公告称,将对长期不动户进行清理,包括个人长期不动户和单位长期不动户。各家银行对长期不动户的认定标准有所不同,但普遍针对低余额、长期无主动交易的账户。业内人士认为,此举有助于防范电信诈骗、洗钱等金融风险。

  生活中与猫狗接触时,难免会出现意外抓咬的风险。很多人此时会慌了手脚,不知道该先处理伤口,还是直接去打疫苗,也有人觉得只是轻微抓伤,不用太在意。不是所有和动物接触的情况都要慌,先对照看看自己的情况:

  新快报、广州交通、荔湾博物馆、广东发布、南方+客户端、央视一套、广东新闻联播、广州健康通、荔湾区气象台封面图:彩虹机长CRW编辑:邓菲菲

  平台声明:该文观点仅代表作者本人,搜狐号系信息发布平台,搜狐仅提供信息存储空间服务。阅读 (

标签:开元体育
在线客服
服务热线

服务热线

13988888888

微信咨询
返回顶部
X

截屏,微信识别二维码

微信号:weixin88888

(点击微信号复制,添加好友)

打开微信

微信号已复制,请打开微信添加咨询详情!